Přejít k hlavnímu obsahu

Stokin Gorazd Bernard

Journals

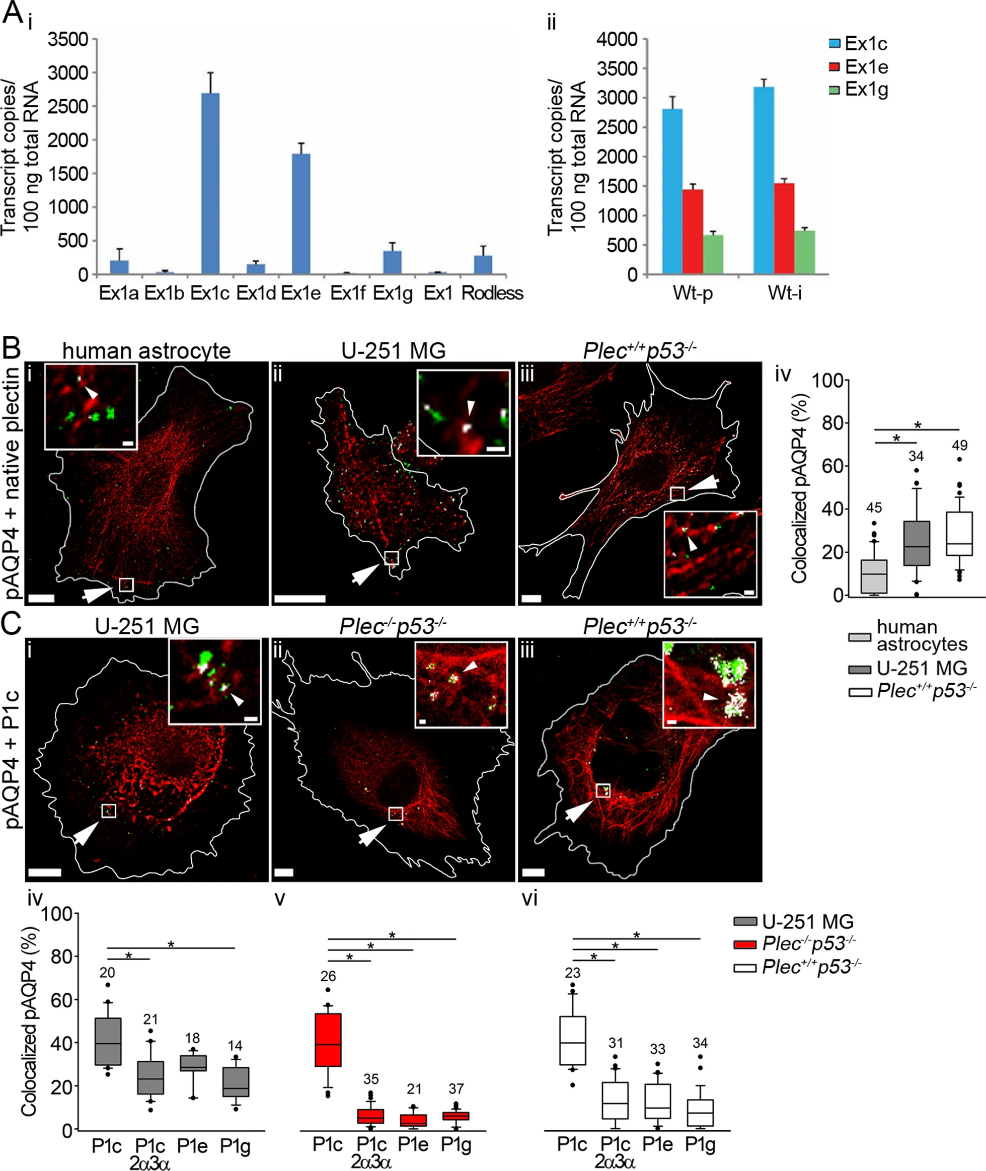
ZUGEC, M., B. FURLANI, M. CASTANON, B. RITUPER, I. FISCHER, G. BROGGI, R. CALTABIANO, G. BARBAGALLO, M. DI ROSA, D. TIBULLO, R. PARENTI, N. VICARIO, S. SIMCIC, V. POZO DEVOTO, G. STOKIN, G. WICHE, J. JORGACEVSKI, R. ZOREC, M. POTOKAR
Plectin plays a role in the migration and volume regulation of astrocytes: a potential biomarker of glioblastoma. Journal of Biomedical Science. 2024, 31(1), 14, ISSN: 1021-7770, PMID: 38263015,  PDF.
CARNA, M., J. NOVOTNÝ, N. DRAGISIC, H. SLAVÍK, K. SHEARDOVA, Y. GEDA, M. VYHNALEK, J. LACZO, J. HORT, Z. MAO, R. RISSMAN, M. HAJDÚCH, E. DAMMER, G. STOKIN
Missorting of Plasma miRNAs in Aging and Alzheimer's Disease. Journal of Neurochemistry. 2023, 165(2), 149-161, ISSN: 0022-2042, PMID: 36892419,
FORNETTI, E., S. TESTA, F. DE PAOLIS, C. FUOCCO, S. BERNARDINI, V. POZO DEVOTO, G. STOKIN, S. GIANNITELLI, A. RAINER, A. BIGOT, M. ZOCCALI, J. BALDI, D. SANDONA, R. RIZZI, C. BEARZI, G. FORTE, S. CANNATA, C. GARGIOLI
Dystrophic Muscle Affects Motoneuron Axon Outgrowth and NMJ Assembly. Advanced Materials Techmologies. 2022, 7(7), 2101216, ISSN: 2365-709X,