Přejít k hlavnímu obsahu

Das Viswanath M.Sc., Ph.D.

Journals

DAS, V., S. MODARRES MOUSAVI, N. ANNADURAI, S. SUKUR, F. MEHRNEJAD, M. MORADI, L. MALINA, M. KOLARIKOVA, V. RANC, I. FRYDRYCH, Š. KOUŘIL, S. HOSSEINKHANI, M. HAJDÚCH, M. NIKKHAH
Hydrophobic residues in the α-synuclein NAC domain drive seed-competent fibril formation and are targeted by peptide inhibitors. Federation of European Biochemical Societies. Federation of European Biochemical Societies. 2026, ISSN: 1742-464X, PMID: 40819250,
DAS, V., L. DIOMEDE, L. MALINA, M. MOSCONI, N. ANNADURAI
Intrinsic aggregation and propagation of unmodified tau peptides: R2R3 as a minimal model system. Biophysical Journal. 2025, ISSN: 0006-3495 , PMID: 40515399,
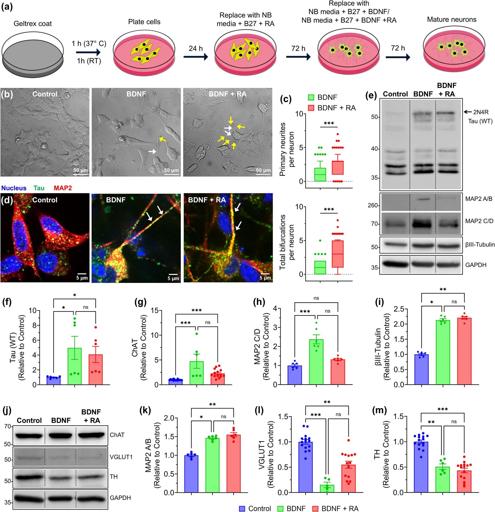
Differentiation of SH-SY5Y Cells into Cortical Neuron-like Cells for Tauopathy Modeling and Seeding Assays. Molecular Neurobiology. 2025, ISSN: 0893-7648, PMID: 40467940,  PDF.

Books & book chapters

Laboratory Techniques in Cellular and Molecular Medicine, 1.vyd., Olomouc, Palacky University, 2021, 436 s, Dedication: LO1304, ISBN: 978-80-244-6049-9,

Master mentorship

Dvořan Michal

Stav: Probíhající od 2011 do 2016.
Zbožínková Marta B.Sc.

3D culture for the development of anticancer drugs

Stav: Absolvoval od 2015 do 2015.
Herceg Samuel

The asessement of ergosterol

Stav: Absolvoval od 2021 do 2023.

Open positions

Projekt: The role of tumor hypoxia in the development of acquired resistance to microtubule-targeted drugs
Vedoucí: Das Viswanath M.Sc., Ph.D.
K dispozici: 1
Určeno pro: Doktorské studium
Souhrn: 1 place in full-time study
Projekt: A combination of 2D and 3D cell cultures for a smart and effective identification and characterization of anti-hypoxic candidates
Vedoucí: Das Viswanath M.Sc., Ph.D.
K dispozici: 1
Určeno pro: Doktorské studium
Souhrn: Hypoxia is a prominent feature of different solid tumor types. A central component of hypoxic adaptation is the stabilization of hypoxia-inducible factor-1 (HIF-1), a key transcriptional regulator of hypoxia that orchestrates the transcriptional regulation of genes involved in a plethora of cellular processes. Considering the multiple roles of HIF-1 in cancer, interest in novel small-molecule inhibitors of the HIF-1 pathway has steadily increased over the past 10 years. However, despite extensive research, no specific inhibitor of HIF-1 has been brought to the market, making the field still ripe for further exploration. The goal of the present work is to utilize the potential of a combination of 2D and 3D cellular models for identification and characterization of inhibitors of HIF-1 and/or HIF-1 pathway by screening in 2D cultures, and lightsheet microscopy and mass spectrometry studies in spheroid cultures.
Projekt: An extensive structural and biochemical characterization of tau oligomeric species in Alzheimer’s disease and other tauopathies
Vedoucí: Das Viswanath M.Sc., Ph.D.
K dispozici: 1
Určeno pro: Doktorské studium
Souhrn: An extensive structural and biochemical characterization of tau oligomeric species in Alzheimer’s disease and other tauopathies
Projekt: The role of tumor hypoxia in the acquisition of resistance to microtubule-targeting drugs
Vedoucí: Das Viswanath M.Sc., Ph.D.
K dispozici: 1
Určeno pro: Doktorské studium
Souhrn: Hypoxia is one of the major factors causing resistance to microtubule-stabilizing drugs (MSDs) and other non-microtubule drugs used in chemotherapy. Hypoxia results in changes in tubulin conformation, expression of tubulin isotypes and metabolic pathways that make cancer cells less susceptible to paclitaxel, a taxane used extensively in the treatment of solid tumors. Recent cellular studies have shown that non-taxane MSDs with a similar mode of microtubule stabilization to paclitaxel is more effective in hypoxic cancer cells than paclitaxel. Due to a different microtubule-binding site, we hypothesize that non-taxane MSDs may have a better cytotoxic effect in cancer cells under hypoxia. The goal of this project is to study the anti-cancer effect of non-taxane MSDs in hypoxic ovarian and cervical cancer cell models.
Projekt: Systems approaches to understanding aging and neurodegeneration
Vedoucí: Das Viswanath M.Sc., Ph.D.
K dispozici: 2
Určeno pro: Doktorské studium
Projekt: The role of tumor hypoxia in the development of acquired resistance to microtubule-targeted drugs
Vedoucí: Das Viswanath M.Sc., Ph.D.
K dispozici: 1
Určeno pro: Doktorské studium
Projekt: Research and development of agents for cancer, neurodegenerative and infectious diseases
Vedoucí: De Sanctis Juan Bautista Ph.D., Hajdúch Marián M.D., Ph.D., Džubák Petr M.D., Ph.D., Urban Milan Ph.D., Das Viswanath M.Sc., Ph.D.
K dispozici: 5
Určeno pro: Doktorské studium
Projekt: Role of axonal transport and pathology in neurodegeneration
Vedoucí: Das Viswanath M.Sc., Ph.D.
K dispozici: 2
Určeno pro: Doktorské studium
Projekt: Development of organoid assays for anti-tumour drug screening
Vedoucí: Das Viswanath M.Sc., Ph.D.
K dispozici: 2
Určeno pro: Bakalářské studium
Projekt: Biochemical and cellular analysis of amyloid staining agents in models of tauopathies and synucleopathies
Vedoucí: Das Viswanath M.Sc., Ph.D.
K dispozici: 2
Určeno pro: Bakalářské studium
Projekt: Drug synergy studies in 3D spheroids cultures of tumour cell lines
Vedoucí: Das Viswanath M.Sc., Ph.D.
K dispozici: 2
Určeno pro: Bakalářské studium