Skip to main content

Publications

Published in Top 10% journals in the field

SHOMAN, M., M. CERNY, J. JIRAT MATEJCKOVA, M. SCHWARZ, N. BORAH, V. VANKOVA HAUSNEROVA, S. NEVA, M. SIKOVA, H. SANDEROVA, P. HALADA, M. HUBALEK, V. DVORAKOVA, M. PREVOROVSKY, J. HOLUBOVA, O. STANEK, L. KRASNY, L. ZIDEK, J. HNILICOVA
Expanding the CarD interaction network: CrsL is a novel transcription regulator in actinobacteria. Nucleic Acids Research. 2025, 53(22), gkaf1342, ISSN: 0305-1048, PMID: 41404806,  PDF.
GUI, W., P. PARAL, B. DHAMIA, E. HAGAG, M. DUSA, J. HUMAJOVA, P. FRANCOVA, J. KUCKA, J. PANKRAC, C. SCHUTZ, V. ARMENIS, F. FERRUCCI, M. SCHUBERT, K. GUAN, F. BAENKE, D. STANGE, L. LEHMANN, W. WECKWERTH, P. MIRTSCHINK, S. TRAIKOV, B. GIUSEPPE, C. MIRACCO, M. BORNHAUSER, S. MINUCCI, L. SEFC, L. MACUREK, M. ELGENDY
MCL1 modulates mTORC1 signaling to promote bioenergetics and tumorigenesis. Nature Communications. 2025, 16(1), 10841, ISSN: 2041-1723, PMID: 41326406,  PDF.
The need for speed: drivers and consequences of accelerated replication forks. Communications Biology. 2025, 8(1), 1538, ISSN: 2399-3642, PMID: 41198817,
CAMPBELL, J., M. VOSAHLIKOVA, S. ISMAIL, M. VOLNIKOVA, L. MOTLOVA, J. KUDLACOVA, K. USTINOVA, I. SNAJDR, Z. NOVAKOVA, M. BASTA, I. GUTSCHE, M. MOUTIN, A. DESFOSSES, C. BARINKA
Mechanistic insights into TTLL11 polyglutamylase–mediated primary tubulin chain elongation. Science Advances. 2025, 11(34), eadw1561, ISSN: 2375-2548, PMID: 40834096,  PDF.
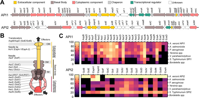
MICHOVA, H., J. PLIVA, A. JIRSOVA, D. JURNECKA, J. KAMANOVA
Cytotoxicity induced by Aeromonas schubertii is orchestrated by a unique set of type III secretion system effectors. Veterinary Research. 2025, 56(1), 113, ISSN: 0928-4249, PMID: 40484940,  PDF.
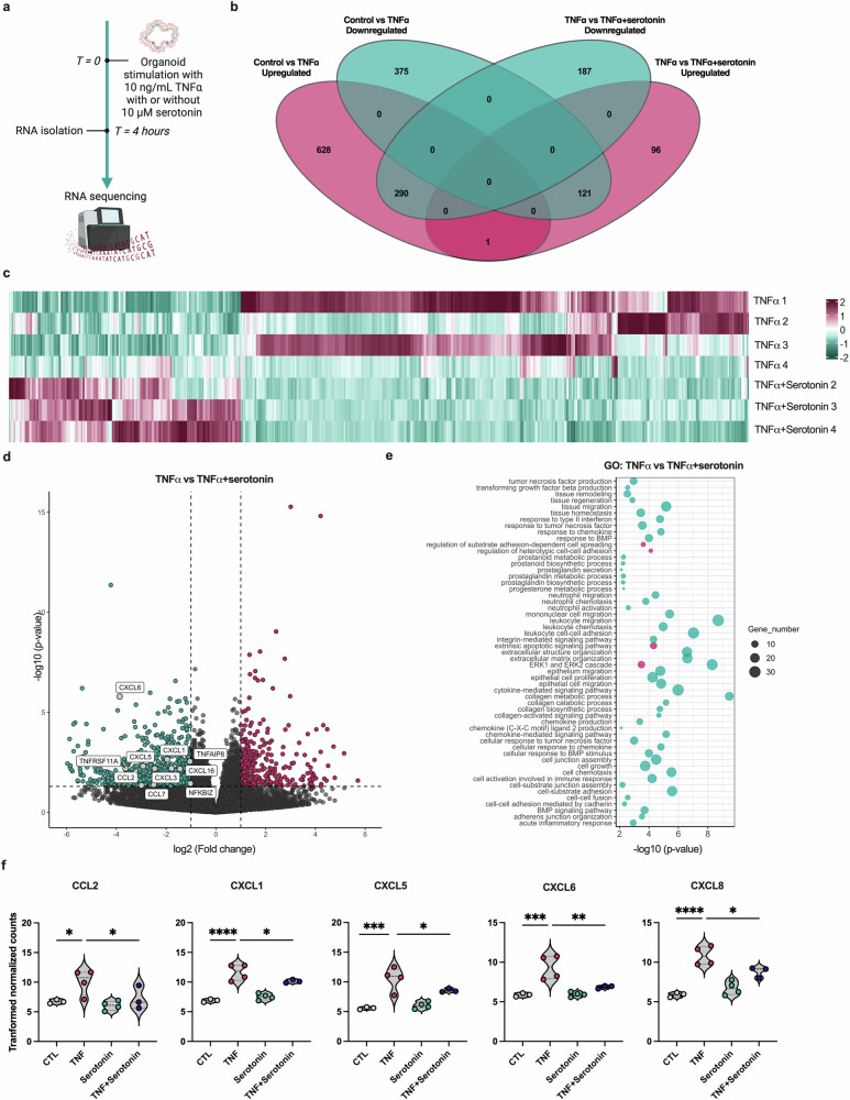
BOSAKOVA, V., I. PAPATHEODOROU, F. KAFKA, Z. TOMASIKOVA, P. KOLOVOS, M. HORTOVA-KOHOUTKOVA, J. FRIC
Serotonin attenuates tumor necrosis factor-induced intestinal inflammation by interacting with human mucosal tissue. Experimental & Molecular Medicine. 2025, 57(2), 364-378, ISSN: 1226-3613, PMID: 39894823,  PDF.
LEE, C., I. SNAJDR, L. TENORA, J. ALT, L. GORI, M. KRECMEROVA, R. MARAGAKIS, J. PAULE, S. TIWARI, J. IYER, R. TALWAR, L. GARZA, P. MAJER, B. SLUSHER, R. RAIS
Discovery of Orally Available Prodrugs of Itaconate and Derivatives. Journal of Medicinal Chemistry. 2025, 68(3), 3433-3444, ISSN: 0022-2623, PMID: 39848624,  PDF.
NEDELCOVYCH, M., R. DASH, Y. WU, E. CHOI, R. LAPIDUS, P. MAJER, A. JANCARIK, D. ABOU, M. PENET, A. NIKOLOPOULOU, A. AMOR-COARASA, J. BABICH, D. THOREK, R. RAIS, C. KRATOCHWIL, B. SLUSHER
JHU-2545 preferentially shields salivary glands and kidneys during PSMA-targeted imaging. European Journal of Nuclear Medicine and Molecular Imaging. 2025, 52(5), 1631-1641, ISSN: 1619-7070, PMID: 39743616,  PDF.
VOJTISEK-LOM, M., L. DITTRICH, M. PECHOUT, T. CERVENA, A. VIMROVA, J. SIKOROVA, T. ZAVODNA, J. ONDRACEK, P. AAKO-SAKSA, J. TOPINKA, P. ROSSNER
Portable emissions toxicity system: Evaluating the toxicity of emissions or polluted air by exposure of cell cultures at air-liquid interface in a compact field-deployable setup. The Science of the Total Environment. 2025, 959, 178010, ISSN: 0048-9697, PMID: 39709836,  PDF.
CASSANI, M., S. FERNANDES, S. PAGLIARI, F. CAVALIERI, F. CARUSO, G. FORTE
Unraveling the Role of the Tumor Extracellular Matrix to Inform Nanoparticle Design for Nanomedicine. Advanced Science . 2025, 12(2), e2409898, ISSN: 2198-3844, PMID: 39629891,