Skip to main content

Vanek Peter M.Sc.

Journals

NGO, O., R. CHLOUPKOVA, D. CIBULA, J. SLAMA, L. MANDELOVA, K. HEJDUK, M. HAJDÚCH, P. MINKA, V. KOUDELÁKOVÁ, H. JAWOREK, M. TRNKOVA, P. VANEK, V. DVORAK, L. DUŠEK, O. MAJEK
Direct mailing of HPV self-sampling kits to women aged 50-65 non-participating in cervical screening in the Czech Republic. European Journal of Public Health. 2024, 34(2), 361-367, ISSN: 1101-1262, PMID: 38224266,  PDF.
JAWOREK, H., V. KOUDELÁKOVÁ, J. DRÁBEK, J. VRBKOVÁ, B. ZBORILOVA, I. OBORNA, J. BREZINOVA, R. MAREK, K. HUML, P. VANEK, M. HAJDÚCH
A Head-to-Head Analytical Comparison of Cobas 4800 HPV, PapilloCheck HPV: Screening, and LMNX Genotyping Kit HPV GP for Detection of Human Papillomavirus DNA in Cervical and Cervicovaginal Swabs. The Journal of Molecular Diagnostics. 2018, 20(6), 849-858, ISSN: 1525-1578, PMID: 30165205,  PDF.
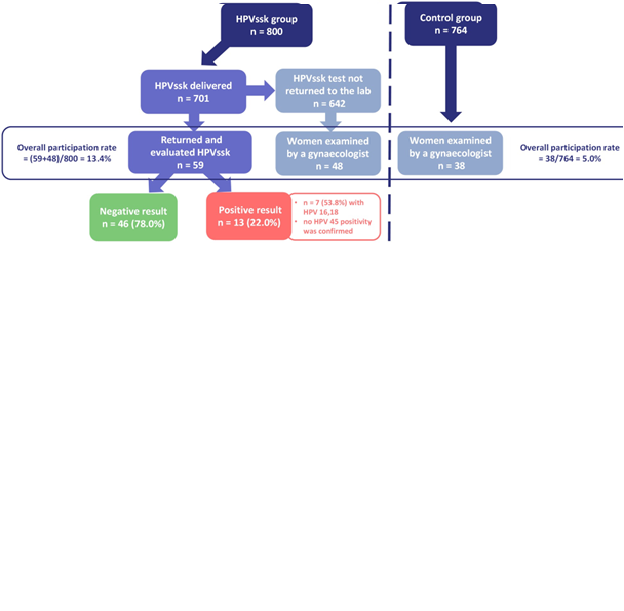
Utilization of self-sampling kits for HPV testing in cervical cancer screening - pilot study. Česká gynekologie. 2015, 80(6), 436-443, ISSN: 1210-7832.